目标、总结、计划该怎么制定
最近在跟组员强调目标和计划的重要性,发现大家不知道如何去制定一个清晰的目标计划,因此我梳理了下自己的想法,给他们简单讲了下。
模板
我们应该分为两个文档:年度目标文档和月度总结文档。
年度目标是年初制定后就不再做大的调整,后面只会进行一些微调。这是指引我们方向的文档。
月度总结是每个月都要进行的,是属于年度目标的分解执行总结。
具体编写的结构和注意事项,可以通过下面这个图来说明:

怎么定目标?
文档格式这些固定的东西,都是比较好处理的,真正难的,是如何制定目标,以及解决后面执行过程中遇到的问题。
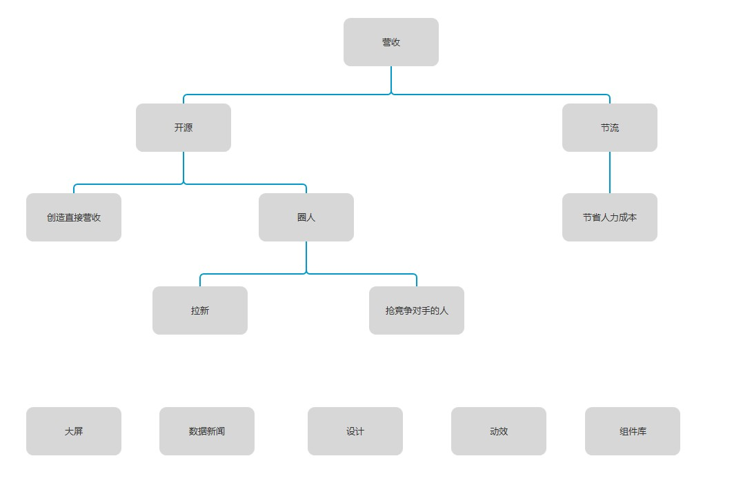
关于目标的制定,必须结合公司的情况,服务于公司的总目标,即营收。
可以参考如下这个图,看看自己负责的业务,应该抓住哪几个点来定目标:

2020 年 2 月底制定目标计划的一些感想
因为年度的目标计划老板没有确认,因此这次的 2 月份总结与 3 月份计划,其实就相当于我们团队的年度目标计划,非常重要。
这次制定我让 GYS 帮忙审核,被打回来了 N 次(从有记录的来看,至少改了 6 版),在这个过程中发现了很多问题。
你是不是真心想做成这件事
写之前扪心自问下这个问题。如果你没有想明白、没有真心实意投入进去,那么你绝对会敷衍了事,体现出来就是你的目标计划很不走心,标准降得极低。
别人帮你审核,不是说你把问题直接抛给别人
定总结计划的过程肯定会遇到各种难题,你一定要自己先想好几个方案策略再去咨询别人,千万不要直接将问题抛给你咨询的人。
你得先自己有心,真心想去做成这个事情,每个细节都发自内心的认认真真,让别人看到你的诚意,人家才会愿意帮你。
比如 GYS 讲的 ZL 开会的例子:ZL 也是有脾气的,你策略他看不懂、太草率,就会让你先去做下用户调研,然后这个会就散了。
不要用你的敷衍消耗别人的信任感和耐心。
格局要大
这个体现在目标上,就是要着眼于全公司。
比如你现在 PV1000W,你目标定为 1500W,这能解决什么问题?格局太小了。
而如果你的目标定为覆盖全公司的产品,进而根据数据统计得出一个 PV 值,这样就好多了。
作战地图的重要性
这个画起来有难度,消耗时间,但是不画这个,你自己都没法确定是否明确了目标和策略。
画的图要让别人能够理解,并且要明确哪些是重点、哪些应该细化。
如果你这个图用户看了有很多疑惑,那就说明这个图绝对是不行的,甚至说明你自己都没想清楚。
另外,作战地图不要搞得花里胡哨的,和可视化一样,不能帮助用户更好的理解数据/逻辑的,都没有价值。
月度计划一定要和年度目标策略关联起来
只有这样,才能确保你走在正确的道路上。
遣词造句要直接明了
不要像写说说那样,加入很多语气词、修饰词。比如“我们准备先优化 DATAV 平台”,就应该改为“改进 DATAV 平台的 XXX 功能,帮助产品经理 XXX”这种。
要直接了当,就是要做什么事情,达到什么结果。
目标策略要体现你的价值(竞争力)
如果你写的都是一些谁都能做的,比如用户调研、数据整理之类的,那要你何用?
不要遇到困难就主动降低标准,注意我们必须是以目标为导向、以结果论成败。